SafeDose

My bachelor project focused on improving medication management in nursing homes through user-centered design. The work resulted in functional prototypes, positive feedback from healthcare professionals, and later a signed option agreement with a Danish healthcare supplier to test the solution in practice.

Design Framework
We worked with the Double Diamond framework to structure the project. In the first phase, we explored the problem space through research and analysis, which resulted in a design brief. In the second phase, we moved through ideation, prototyping, and testing, converging on one final concept ready for delivery
.

Milestone 1: Understanding Medication Management
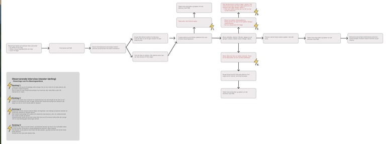
To ground the project in real user needs, we contacted dozens of nursing homes and gained access to interview healthcare professionals about their daily routines. This allowed us to observe and map the workflow of medication management for patients. By visualizing these processes, we were able to identify bottlenecks and opportunities for optimization, which became the foundation for the design work that followed.

Milestone 2: Concept Development and Prototyping
We explored multiple design directions by applying morphological analysis, which led to the creation of four concept proposals. These were evaluated using a weighted decision matrix, ensuring the selection was based on functionality, usability, and feasibility. The chosen concept was then refined through iterative prototyping, using both laser cutting and 3D printing, ultimately resulting in a functional prototype ready for testing.

Testing and Validation
The final prototype was presented and tested with healthcare professionals, who provided promising feedback on usability and efficiency. To validate market potential, we engaged with nursing homes, resulting in letters of intent from two facilities expressing willingness to test the solution in practice and consider future purchase. This confirmed both the relevance and demand for the concept in real healthcare settings.

Commercialization
After completing the project, we pursued the commercialization of the concept by exploring licensing opportunities with healthcare companies. In collaboration with the Danish Technological Institute, we identified potential partners and received interest from several companies. With their support in negotiations and legal paperwork, we secured an option agreement with a Danish healthcare supplier to test the solution over a six-month period. During this trial, I worked closely with the company to continuously refine and update the prototype based on feedback from real-life testing.

  • Identified and pitched concept to multiple healthcare companies.

  • Negotiated and secured a signed option agreement.

  • Conducted a test in collaboration with a Danish healthcare supplier.

  • Iteratively improved the prototype during real-world testing.